为扎实推进“小学期”社会实践工作,项目组特邀我院李春生、任星宇、张亚璟、芦婷婷、张晋晋、迟炜栋、毛琦7位老师,统计学院蒋鹏飞老师开展专题辅导讲座,为社会实践提供专业指导与方法支撑。
PART1:社会调查方法与实践报告写作
李春生老师围绕社会实践选题逻辑展开讲解,强调选题需紧扣专业领域、贴合社会需求,既要聚焦财政经济类现实问题,又要兼顾研究可行性与成果实用性,指导同学们从政策导向、民生关切中挖掘优质选题。

PART2:财政学专业社会实践主题辅导,灵活就业人员社保问题:理论·制度·调研
任星宇老师系统介绍了社会调查的流程与工具,重点讲解问卷设计、实地访谈的技巧,明确调查样本选取、数据采集的规范性要求,帮助同学们掌握科学、高效的调研方法,提升数据的真实性与可信度。

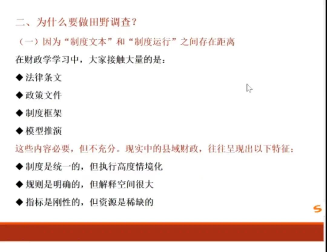
山西县域的财政故事:钱、事、人——本科生社会调查的田野入口
张亚璟老师从数据分类、清洗、统计等环节入手,结合专业案例演示了数据整理的实用方法,讲解了基础分析工具的应用要点,引导同学们通过数据挖掘现象背后的逻辑,为报告撰写奠定数据支撑基础。

PART3:市场调研“三板斧”
蒋鹏飞老师结合统计学专业知识,演示了常用统计软件在数据处理、可视化呈现中的操作方法,帮助同学们掌握数据图表制作、趋势分析等技能,让实践成果的呈现更直观、更具专业性。

PART4:国民经济管理专业社会实践主题辅导
国民经济管理实践选题指导
芦婷婷老师围绕报告的核心结构展开指导,明确摘要、引言、主体、结论等模块的写作要求,强调报告需突出问题意识、体现专业视角,同时规范学术表达与格式排版,助力同学们构建逻辑清晰、内容完整的报告框架。

国民经济系统的分析方法
张晋晋老师聚焦报告的内容质量提升,指出需在调研发现的基础上深化分析,结合专业理论阐释问题本质,同时鼓励同学们通过案例对比、对策创新等方式打造报告亮点,增强实践成果的说服力与价值性。

PART5:数智化背景下税收政策,推动企业高质量创新
迟炜栋老师从团队协作与对外沟通两个维度分享经验,强调实践过程中需明确分工、高效配合,同时讲解了与调研对象沟通的礼仪与技巧,帮助同学们提升团队凝聚力与社会交往能力,保障实践顺利推进。

PART6:从税制变迁到个体责任:个人所得税与公民意识建构
毛琦老师围绕实践成果的多元价值展开,指导同学们将报告内容转化为政策建议、案例分析等实用成果,同时鼓励同学们以实践为契机拓展专业认知,实现“实践—学习—成长”的良性循环。

本次系列讲座内容覆盖实践全流程关键环节,为同学们提供了专业、系统的指导。同学们纷纷表示,要将所学所悟融入实践,高质量完成“小学期”社会实践任务,以专业视角观察社会、以实践行动增长才干。